Drucksensor:
![]() |
|
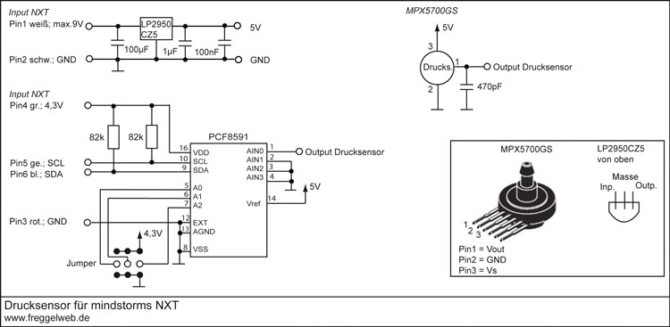
Schaltplan
![]() |
Programmierung mit NXT-G:
www.teamhassenplug.org |
| Bsp: M1 läuft, wenn ein bestimmter Druck (hier: RAW Value = 40) unterschritten wird. |
![]() |
| Parameter "Address" und "Reg" ermitteln |
Adresse ermitteln:
| PCF8591 | ||||||||
| fester Bereich | variabler Bereich | variable "schreiben/lesen" |
||||||
| 1 | 0 | 0 | 1 | A2 | A1 | A0 | R/W | |
| 7 | 6 | 5 | 4 | 3 | 2 | 1 | 0 | Bit |
| 128 | 64 | 32 | 16 | 8 | 4 | 2 | 1 | Dezimal |
| immer Dez.144 |
Ax an Masse -> Binär 0 Ax an VDD -> Binär 1 |
0 | ||||||
| Bsp.: A0-A2 an Masse | ||||||||
| 1 | 0 | 0 | 1 | 0 | 0 | 0 | 0 | Binär |
| 128 | 64 | 32 | 16 | 8 | 4 | 2 | 1 | Dezimal |
| Adresse = 128 + 16 = 144 | ||||||||
Reg ermitteln:
| PCF8591 | ||||||||
| 0 | Freigabe Analogausgang |
Modus Analogeingänge |
0 | Auto- increment |
A/D Kanal Nummer |
|||
| 7 | 6 | 5 | 4 | 3 | 2 | 1 | 0 | Bit |
| 128 | 64 | 32 | 16 | 8 | 4 | 2 | 1 | Dezimalwert |
| Bsp.: Modus Analogeingänge: vier einfache Eingänge -> 00 Autoincrement: nein -> 0 Freigabe Analogausgang: nein -> 0 aus Datenblatt |
||||||||
| 0 | 0 | 0 | 0 | 0 | 0 | 0 | 0 | -> Reg = 0 |
Programmierung mit LabVIEW:
Remote- Modus
| Parameter "Address" und "Reg" ermitteln | |
| Sub-VI | |
| Bsp: Motor an Port A läuft, wenn ein bestimmter Druck (hier: RAW Value = 50) unterschritten wird. | |
| VI | |
Direkt- Modus
| Sub-VI | |
| Parameter "Address" und "Reg" ermitteln | |
| Bsp: Motor an Port A läuft, wenn ein bestimmter Druck (hier: RAW Value = 40) unterschritten wird. | |
| VI | |
Ich kann keinerlei Haftung für die Schaltungen übernehmen und auch keine Funktionsfähigkeit garantieren. Der Nachbau und Einsatz der hier veröffentlichten Schaltungen erfolgt auf eigene Gefahr. Ich übernehme keinerlei Garantie. Die VDE-Vorschriften sind zu beachten.



